设为首页
|
加入收藏
|
联系我们
网站首页
协会概况
协会简介
组织架构
专家库专家名录
行业动态
价格行情
产品展厅
会员单位
政策法规
文件下载
用户名:
密码:
验证码:
2026年04月03日 星期五
河南省钢铁工业协会
>
行业动态
> 正文
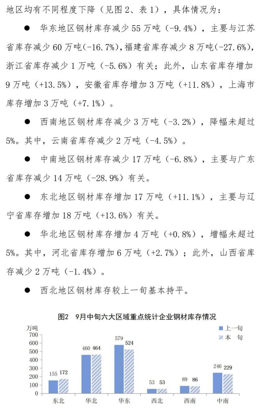
2025年9月中旬重点企业钢材库存旬报
来源:中国钢铁工业协会 编辑:管理员 2025年09月24日 11:12
更多>>
协会公告
河南省商务厅关于参加2026年进出口
关于召开 “ 十五五 ” 钢铁行业绿
关于召开中国钢铁工业协会节能环保工作
生态环境部印发《全国碳排放权交易市场
关于召开河南省钢铁工业协会四届二次理
生态环境部发布《国家重点推广的低碳技
关于召开中国钢铁工业协会第六届会员大
工业和信息化部办公厅关于暂停钢铁产能
国务院关于印发《2024—2025年
价格行情
更多>>
04-03国内主要钢材市场现货报价
04-02国内主要钢材市场现货报价
04-01国内主要钢材市场现货报价
03-31国内主要钢材市场现货报价
03-30国内主要钢材市场现货报价
03-27国内主要钢材市场现货报价
03-26国内主要钢材市场现货报价
03-25国内主要钢材市场现货报价
03-24国内主要钢材市场现货报价
03-23国内主要钢材市场现货报价
03-20国内主要钢材市场现货报价
更多>>
推荐会员
闽源钢铁集团有限公司
河南金马能源股份有限公司
安钢集团信阳钢铁有限责任公司
舞阳钢铁有限责任公司
河南济源钢铁(集团)有限公司
河南凤宝特钢有限公司
安阳钢铁股份有限公司
沙钢集团安阳永兴特钢有限公司
南阳汉冶特钢有限公司
河南金汇不锈钢产业集团有限公司
河南亚新钢铁集团有限公司
开封平煤新型炭材料科技有限公司
版权所有:河南省钢铁工业协会 地址:河南省郑州市郑东新区龙子湖中道东路6号智慧岛大厦 电话:0371-63917753
技术支持:
河南中钢网科技集团股份有限公司
豫ICP备2025135791号-1
豫公网安备41010702003700号